taty lauwers

cuisinez selon votre nature

en quête d'un devenir-soi nutritionnel
  

Point 1 de l'hypothèse: l'hallucination collective, la formation de masse

Page 17 du dossier "Le circus virule (ou ce que le covid-19 est venu nous dire"), début 2020 . Page/chapitre où je consigne tous mes billets qui tournent autour de ce qu'on peut appeler une hallucination collective, ce qui fait partie de mon hypothèse de départ. On peut lire le chapitre conjointement à Psychologie 1ère année: exercices de style, où j'envisage plus la psycho individuelle face à ce tsunami covidie,. Ete 2021: j'ai ajouté au titre initial "et formation de masse" depuis que Mattias Desmet nous a démontré les mécanismes d'un totalitarisme en marche... si on ne calme pas l'hallucination en cours .
Répertoire "non-food" de ce site. Je mets ma casquette de Jiminy Cricket, comme pour le dossier à charge contre les Gafam. Je transfère certains des billets écrits en brouillon sur fb pendant le confinement.


6.10.2022 J'ai extrait de cette anciennement longue page quelques billets qui méritent la vie autonome

 

1/ Hypothèse de Mattias Desmet sur la formation de masses

 

 

2/ Hallucination collective: le reste des billets



Avis au lecteur, 11.11.2021: les billets qui suivent sont encore des confettis, collés les uns derrière les autres.

Les liens seront établis sous peu,

pour un texte suivi.

 

La panique générale autour du coronavirus n’est pas justifiée (prof. Gøtzsche)

Lire l'article traduit le 30/3 en français sur le site du docteur Marc Girard: La panique générale autour du coronavirus n’est pas justifiée, par le professeur Gøtzsche. "Pour mémoire, il est l’un des fondateurs de la fameuse fondation Cochrane, dont il s’est fait virer comme un malpropre pour avoir osé contribuer à une revue critique des vaccins anti-HPV. Il avait déjà pris son comptant d’insultes et de sévices en montrant, preuves en mains, que le dépistage mammographique était une escroquerie ; il a récidivé ensuite par un livre consacré aux abus des psychotropes; j’en passe… Un très mauvais garçon, par conséquent, mais dont la réflexion scientifique et éthique a beaucoup d’atomes crochus avec celle développée sur le présent site…" (signé Dr Girard).

En 2022, ce sera stop ou encore !

Je prépare un billet qui expose en quoi le port du masque pourrait bien être, pour certains, un rituel pour supporter l'angoisse atroce: la révélation qu'il n'y a plus de pilote dans l'avion, que le système dans lequel ils croyaient n'a aucun sens, que les Pères symboliques que sont l'élu, le médecin, le juge, etc ne sont plus des autorités mais des fantoches. Ce billet viendra ce soir.

En attendant, lire ou écouter un avocat anciennement communiste, aujourd'hui souverainiste Front populaire, spécialiste dans la responsabilité personnelle et pénale des gestionnaires publics décrire en termes crus l'état politique français. On comprend que ça peut angoisser un citoyen qui était confiant jusqu'ici.

"Régis de Castelnau : « La situation en France est préoccupante et peut déboucher sur des catastrophes. En 2022, ce sera stop ou encore ! »" En texte: https://www.bvoltaire.fr/regis-de-castelnau-la-situation-en-france-est-preoccupante-et-peut-deboucher-sur-des-catastrophes-en-2022-ce-sera-stop-ou-encore/ En vidéo: https://www.youtube.com/watch?v=TvdDRTazZqU

Cynthia Fleury: accepter d’avoir peur... mais

La philosophe Cynthia Fleury dit ici si bien comment la peur est naturelle (pensons aux porteurs de masques, qui marquent la peur du virus) mais comment on la dépassera en tolérant l’incertitude. Ecouter https://www.facebook.com/LaGrandeLibrairie/videos/586862808849908/

Une hallucination collective

18/3 Lire chez Jean-Dominique Michel, anthropologue de la santé, l’analyse de la situation, qui confirme mon interrogation depuis 10 jours: pourquoi donc nos gouvernants surréagissent-ils ainsi? et qui confirme mes partages précédents.

Extraits:

«on construit une hallucination -collective- sur la base de chiffres qui ne veulent rien dire» - (...)

«Il faut oser le dire : ce n’est pas le virus qui tue (il est bénin pour les personnes en bonne santé), ce sont les pathologies chroniques qu’on a laissé se développer depuis des décennies.» (...)

«J’en appelle à mes collègues de la Faculté de médecine et autres instituts universitaires pour qu’ils arrêtent de produire et de colporter des modélisations fausses et anxiogènes.» (...)

«Le confinement général constitue un pauvre pis-aller face à l’épidémie dès lors qu’on manque de tout ce qui permettrait de lutter efficacement contre elle…Pourquoi en est-on arrivé là ? Simplement parce que nous avons défailli à mettre d’emblée en place les bonnes réponses. «

(...)

«Confiner chez eux des gens qui ne sont pas porteurs du virus est infectiologiquement absurde- le seul effet d’une telle mesure est de détruire l’économie et la vie sociale. Un peu comme bombarder une ville pour en éloigner les moustiques porteurs de malaria…« «Confiner l’ensemble de la population sans dépister et sans traiter, c’est digne du traitement des épidémies des siècles passés. «

(...)

«Soyons donc patients et appliqués. Une fois cette hallucination collective passée, il sera alors temps de faire un rigoureux « post-mortem » des décisions sanitaires et de chercher à comprendre ce qu’il s’est passé pour qu’on génère cet invraisemblable gâchis sociétal…«

 

Paradigme délirant

D'un media qui se dit indocile (miam!). La même analyse que moi: élus délirants. "« Il y a un peu moins de quatre mois, nous sommes entrés dans un paradigme délirant et nos autorités nous ont fait savoir le 1er juillet dernier qu’elles entendaient le prolonger ad libitum. » (Le gouvernement suisse veut prolonger les mesures spéciales jusqu'en 2022)

La même conclusion: "Deux questions fondamentales sont toujours sans réponse: quel est l’objectif des nouvelles mesures prises par le Conseil fédéral? Et qu’est-ce qui l’a poussé à changer de stratégie? Les citoyens ont droit à des explications."

par Catherine Riva et Serena Tinari, Re-check.ch (Nous sommes deux journalistes expérimentées, spécialisées dans l’investigation de sujets de santé. Nous adhérons aux principes de la médecine fondée sur les preuves (EBM) et nous nous appuyons sur un réseau international de spécialistes)

Une généticienne de renommée mondiale, nous explique

5.5 Un grand moment en vidéo pour tous mes amis amoureux de la science: une réflexion de véritable scientifique, ouverte, holistique, documentée, intellligente. De quoi croire à nouveau en l’avenir de l’humain! Toute la crise y est résumée, les solutions se déduisent facilement.

sur Thanatv. «Alexandra Henrion-Caude, est une généticienne de renommée mondiale., ancienne directrice de recherche à l’Inserm à l’Hôpital Necker. Elle nous explique tout ce qu’elle sait sur la pandémie

Dans la vidéo nr 1, j’ai retenu:

«Ce que nous vivons est une véritable tragédie (... elle détaille la triple définition d’unités d’action, de lieu et de temps... ): un tsunami mental. Avec une irrationnalité totale, sous couvert scientifique. en s’appuyant sur ce que j’ai lu de plus mauvais en termes de qualité scientifique depuis les 20 dernières années. (...) Les conséquences sont politiques: on a vu des passages en force (...) aussi dans des démocraties; elles sont économiques (...); elles sont sociales, avec cette fameuse distanciation (...) et elles sont spirituelles, philosophiques et anthropologiques qui touchent à l’homme dans ce qu’il est fondamentalement, en lui faisant croire qu’il est «autre».»

Dans la vidéo 2, la généticienne cite deux expériences sur les dégâts des ondes, expériences que je ne connaissais pas: 1/ diabète - insuline 2/ construction du cerveau de poussins

Son cv: https://wikimonde.com/article/Alexandra_Henrion-Caude

Are You Lost In The World Like Me?

16.5 Je reprends une vidéo du merveilleux Steve Cutts, en animation. Parce que j’aime pleurer ce samedi matin. Et que j’aime illustrer en quoi et pourquoi nos sociétés sont perméables à l’hallucination collective qui nous a pris depuis deux mois.

Paroles chez https://genius.com/Gary-jules-mad-world-lyrics

All around me are familiar faces

Worn out places

Worn out faces;

Bright and early for the daily races

Going nowhere, going nowhere;

The tears are filling up their glasses

No expression, no expression;

Hide my head, I wanna drown my sorrow

No tomorrow, no tomorrow;

And I find it kind of funny

I find it kind of sad

The dreams in which I’m dying are the best I’ve ever had;

I find it hard to tell you;

I find hard to take;

When people running circles its a very, very - mad world, mad world;

Children waiting for the day they feel good;

Happy birthday, happy birthday;

And I feel the way that every child should

Sit and listen, sit and listen;

Went to school and I was very nervous;

No one knew me, no one knew me;

Hello teacher tell me what’s my lesson

He looked right through me, ‘looked right through me;

And I find it kind of funny

I find it kind of sad

The dreams in which I’m dying are the best I’ve ever had;

I find it hard to tell you;

I find hard to take;

When people running’ circles its a very, very - mad world, Mad world;

Enlarge on your world;

Mad world...

Le professeur israelien Yoram Lass parle d'hystérie (vidéo)

12.7 J'ai bien dit que je fais un dossier à charge n'est-ce pas? Que je cherche des éléments pour appuyer mes intuitions du début? Dont l'une est que nous sommes en train de vivre une hallucination collective. Ecouter le professeur Yoram Lass, ancien directeur général du ministère israélien de la Santé, qui est revenu sur l'évolution du Covid-19 en Israël - minute 4+- : https://youtu.be/fdmeujz5jcg?t=199

Le même, déjà le 23 mai, ne pouvait pas croire ce que les pays se sont fait à eux-mêmes à cause de cette épidémie. Lire https://ronpaulinstitute.org/archives/featured-articles/2020/may/23/nothing-can-justify-this-destruction-of-people-s-lives La «pandémie» elle-même n’est même pas aussi grave que beaucoup au cours des dernières décennies, mais à cause de l’hystérie créée par les médias traditionnels et les réseaux sociaux, les gouvernements ont tout détruit. « Ce n’est rien de plus qu’une épidémie de grippe si vous voulez regarder les chiffres et les données, mais les personnes qui sont dans un état d’anxiété sont aveugles. Si je prenais les décisions, j’essaierais de donner aux gens les vrais chiffres. Et je ne détruirais jamais mon pays.»»

Chez Thomas Debertrand, fb:

Le virus est «mort», les «positifs» sont sains, l’épidémie est finie et il n’y a pas de seconde vague.

Il y a une lutte assez incroyable entre d’un côté le gouvernement et les médias qui investissent énormément d’énergie pour maintenir la peur et le mensonge autour du Covid-19, et d’un autre côté de plus en plus de personnes (médecins, avocats, scientifiques, chercheurs, journalistes, lanceurs d’alertes, citoyens, infirmiers, etc.) qui parlent et révèlent la vérité. Il faut continuer à diffuser l’information pour contrer la peur et le mensonge, la vérité ne peut qu’émerger. Alors nous serons suffisamment nombreux pour exiger que notre société soit assainie.

Voici ce que dit cet ancien directeur général du ministère israélien de la santé sur le plateau de i24 News :

- L’épidémie est terminée : le virus n’a plus de force, il est «mort».

- Les tests : plus on en fait, plus on fait d’examens, plus on trouve de contaminés. Si on en fait 5 fois plus, on trouvera 5 fois plus de positifs. Le nombre de test détermine le nombre de contaminés («nouveaux cas» n’a alors aucun sens).

- Les personnes positives aux tests sont appelées «malades» mais elles ne sont pas «malades». Il n’y a pas de malades en Israël. Ni de mort (il y a plus de ministres dans le pays que de personnes sous respirateur).

- L’hiver dernier il y a eu environ 1000 décès suite aux complications de la grippe (il y en a 368 du Covid-19), pourquoi personne n’en a parlé ?

- Le test PCR ne distingue pas les virus «morts» des virus «vivants». Dans les 2 cas, le test est positif, même si le virus est «mort» et que la contagion a eu lieu il y a des mois. Ces personnes ne sont pas «malades» mais «saines».

- Il y a plus de gens qui vont mourir du chômage que du coronavirus. Et les gens qui meurent du chômage ce sont des jeunes qui nourrissent des familles.

- En Europe, c’est la même hystérie, l’épidémie est finie depuis 1 mois, il n’y a pas eu de seconde vague. La mortalité est revenue à un niveau normal.

- Les tests servent pour l’information, mais nous n’avons pas besoin de faire peur au public avec des chiffres qui sont faux. On appelle «malades du coronavirus» des personnes en pleine forme... On veut rendre le public fou.

- Chaque hiver, il y a des épidémies de grippe, des milliers de morts, et l’épidémie se termine, c’est la même chose pour le Covid-19."

Un Monde Fou Fou Fou

Je relaye un post fb du docteur Marc Reisinger, psychiatre. Ne réduisez pas la portée de la comparaison. L’hallucination n’est pas ici de porter un masque, elle consiste à porter foi au discours médiatique de la Grande Panique, en dépit des chiffres et des faits, en dépit des scientifiques sages et posés qui nous les décodent. L’hallucination est de voter pour le Team Apocalypse, sans réfléchir.

L’histoire de cette secte californienne ne me paraît pas tellement plus folle que ce que nous vivons aujourd’hui.

Ses 39 adeptes se sont suicidés collectivement le 26 mars 1997 lors du passage de la comète Hale-Bopp, parce qu’ils croyaient que leur âme allait rejoindre un vaisseau spatial caché derrière la comète et transportant Jésus.

Ce délire collectif n’est pas sans analogie avec ce que nous observons aujourd’hui, où des sociétés se suicident économiquement, politiquement et moralement, sidérées par la queue de comète d’une pandémie qui s’éloigne.

 

Fils de pub et masques

L'hallucination collective n'aurait pas été possible si vite, si fort, si nous n'avions pas été préparés par les propagandes commerciales auparavant.

Je serais un fils de pub, je serais enchanté de voir tant de gibier pour mes techniques de marketing: en rue, en voiture, masqués envers et contre tout. Qui me signifient ainsi que «si on l’a dit dans le poste, c’est que c’est vrai». Miam miam pour notre société de consolation.

Hélas je ne suis pas une fille de pub (tiens ça ne veut plus rien dire), je suis pédagogue dans l’âme. Active depuis 20 ans et plus dans la consomm’action . Et bien consciente qu’aucun discours, aucun écrit n’a prise sur ce genre de personnes.

Tant pis? Oh que non. Ce comportement n’est pas sans effet. Merci à elle et à ses clones de nourrir ainsi Ikaka, Caca-colé et tous les grands pollueurs de la planète. C’est un jugement de valeur, certes, que je m’octroie car ces béni-ouioui nous mettent tous en danger. J’ai mentionné le climat pour changer la rengaine, mais on sait que la société de crédit social à la chinoise nous attend grâce à la collaboration de ce type de personnes (choix du mot délibéré).

Désolée pour la dame dans l’image: les minutes paires je compatis avec l’incommensurable angoisse qui doit l’habiter pour agir ainsi; les minutes impaires je ris franchement.

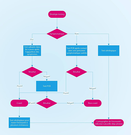
Ce matin, lors d’échanges chez Caroline vandermeeren autour de la gestion de crise et l’incompréhensible cafouillage officiel (mon billet ici) j’ai croisé ce diagramme, dont l’auteur annonce:

« dans une gestion crise on fait une stratégie pour circonscrire le problème. Ce n’est pas si compliqué que ça pour le testing. Voici ce que j’ai fait en 5 minutes au saut du lit...».

Il m’autorise à publier en anonyme ce diagramme très imagé si l’on veut résumer comment un esprit rationnel, pragmatique, efficace gèrerait la crise. En tout cas s’il estimait que, pour la première fois dans l’histoire humaine, il fallait tracer/tester après un pic épidémique (et non pas pendant, ce qui serait logique à la rigueur). C’est un brouillon rapide, à ne pas utiliser comme outil final. Il n’est qu’une illustration de ce que, si l’on voulait vraiment gérer une crise, nous avons les cerveaux et les outils nécessaires.

Ne faites pas suivre aux autorités ce schéma, qui sera à mon avis illisible par nos dirigeants. Vous avez bien compris qu’ils sont en une forme de fuite en avant pour se protéger et ne savent plus quoi inventer pour reporter l’échéance, la date à laquelle ils devront rendre des comptes, prendre leur responsabilité face à ce ravage social, humain, économique, politique.

Je ressens une joie profonde lorsque je rencontre des personnes qui raisonnent encore, dans ce monde devenu fou.

 

Rationnels: se tirer une balle dans le pied

A lire chez Marc Reisinger: la 2ème vague alias la «modélisation d’un fantasme, l’exemple d’illusion où la science peut se perdre en oubliant la différence entre hypothèse et observation». Je joins un autre petit poster du même qui évoque un autre fantasme: le diable habillé en corona. Texte du poster: «à ce stade de l’épidémie finissante, le coronavirus est perçu comme une entité maléfique insaisissable».

Texte original de Marc:

DEUXIÈME VAGUE OU TSUNAMI ? Voyez l’horrible deuxième vague de Covid-19 à laquelle il faut s’attendre, selon Kurt Barbé, professeur de biostatistique.

Ce type d’oiseau de mauvais augure n’est-il pas doublement mal à l’aise? D’abord à cause du tsunami annoncé. Ensuite parce qu’en jouant aux futurologues, il pourrait perdre la face. Personnellement je ne m’inquiète ni de l’un ni de l’autre, puisque je me contente des données observées.

Ce type de graphique n’est que la mise en forme mathématique, la modélisation, d’un fantasme, l’exemple d’illusion où la science peut de perdre en oubliant la différence entre hypothèse et observation (comme en climatologie).

(Merci à Fabrice Brouns pour le graphique)

 

NB. La double cloche gonflée à la perlimpinpin: ce genre de courbe forcée ressemble bien à une carence en viagra, si le producteur est bien un mec. On ne la verra plus avec le même regard...

 

Incendies: privilégier les négatifs covid ?

Je maintiens mon hypothèse d'une hallucination collective. Nouvelles règles dans deux établissements universitaires (EU et GB): pour garder la distanciation sociale, en cas d'incendie (!!!), il faut séparer les positifs des négatifs au corona - les positifs restant dans leur chambre une minute de plus que les autres, «par sécurité». D'une logique cinglée, non?

Lire l'original sur https://ronpaulinstitute.org/archives/featured-articles/2020/october/16/college-coronavirus-madness-can-put-students-at-risk-of-dying-in-fires/

Dialogue et réponses argumentées: petit jeu

Je fais pour l’instant un petit jeu: je parle aux gens dans la rue, au sujet des mesures sanitaires et je fais une collection de leurs arguments. Pour vous proposer des réponses argumentées, rationnelles, si jamais vous voulez vous risquer à dialoguer.

Je viens d’avoir une conversation où quasi tous les arguments «officiels» étaient répétés avec force et conviction. L’un d’entre eux: «moi, madame, ce que je vois, c’est qu’on a plein de morts à nouveau, dans le monde entier les courbes augmentent, les soins intensifs sont débordés».

Réponse à cet argument nr 1 des 6 à venir via ce billet du docteur Marc Reisinger. Il faut bien un psychiatre pour développer tant de patience à écouter des délirants, euh pardon, des communicants.

Chez le docteur Marc Reisinger, 16/10/2020: «EN FLAGRANT DÉLIT»

Alexander De Croo (nouveau PM belge): «Les chiffres sont alarmants et ces chiffres sont supérieurs à ceux de mars et avril dernier. Qu’il s’agisse des hospitalisations, des patients à l’USI ou du nombre de morts, nous sommes nettement au-delà des chiffres que nous avons vus en mars-avril, parfois deux fois supérieurs»

A quel point faut-il être grisé par son nouveau pouvoir pour mentir à ce point?

On croyait avoir atteint le fond de la «naïveté» avec notre ex-premier ministre du gouvernement d’urgence. Que dire du nouveau de Croo, qui ne sait ni lire ni compter? Lire chez l’ancien recteur d’une grande université belge, virologue:

Bernard Rentier

Loin de moi l’idée de être dans le déni comme on m’en a accusé, je ne suis pas un « rassuriste » mais un « objectiviste ». Je ne nie rien et je ne fais pas de prédictions. Je tiens seulement à la précision des chiffres. Ils ne doivent être ni amplifiés, ni minimisés, seulement objectifs. En particulier s’ils entraînent des décisions importantes.

La perle de la semaine, c’est la communication du Premier Ministre qui sous-tend les décisions prises vendredi.

Si je calcule bien, en me référant aux données publiées par Sciensano le même jour, 400 = 600 x 2,5.

Pour continuer le petit jeu avec les psittacosés que je rencontre en rue , argument nr 2 de leur part: «vous avez vu la courbe d’hospitalisations ! Catastrophique!». Je leur réponds souvent par une question: «à votre avis, combien de dédommagement un hopital reçoit pour chaque cas avec covid?». Puis «dans vos stats, pouvez-vous m’indiquer les critères d’hospitalisation avec covid ou pour cause de covid?»

Dans aucun cas à ce jour, la discussion n'a pu avoir lieu, on m'a fermé la porte en partant.

Lire le décodage par la biologiste Minotte Degun:

Minotte Degun

19/10/2020

Réanimations versus soins intensifs : confusion des données par Santé Publique France ?

Y-aurait-il confusion (volontaire ou non) dans les données publiées par Santé Publique France ?

Sur le tableau de synthèse on lit « nombre quotidien de nouvelles admissions en réanimation ou soins intensifs »

et sur la synthèse graphique on lit : « nombre quotidien de nouvelles admissions en réanimation avec diagnostic covid-19 en 24h »

Or ce n’est pas la même chose : ici une explication

« Dans cette optique, la surveillance continue serait le niveau 1 de la réanimation, les soins intensifs le niveau 2, et la réanimation proprement dite le niveau 3. Pour le dire autrement, la surveillance continue est destinée à prendre en charge un patient ayant un risque de défaillance vitale ; les soins intensifs sont habilités à traiter une défaillance unique pendant une durée limitée ; la réanimation est dévolue à la prise en charge prolongée des défaillances multiples. Mais, dans la réalité, ce n’est pas aussi schématique que cela.

À titre d’exemple, dans une USC (Unité de surveillance continue), il est possible d’accueillir un opéré encore ventilé, pour une durée maximale de 48 heures. Passé ce délai, s’il s’avère impossible d’extuber le patient (autrement dit de le sevrer de la ventilation artificielle), il devra être transféré dans un service de réanimation. Cette règle n’est cependant pas toujours respectée, ne serait-ce que par manque de lits de réanimation.

On observe que des confusions de termes sont fréquentes, y compris chez les professionnels. Par exemple, les unités de surveillance continue sont facilement qualifiées de réanimation par les soignants et les médecins (dans des phrases du type « le patient ira en réa en post-op », que l’on entend tout le temps). De même, surveillance continue et soins intensifs sont souvent employés de manière interchangeable.

Les services de réanimation, qui coûtent extrêmement chers, ne sont présents que dans les hôpitaux publics, notamment les CHU. L’activité de réanimation est en effet la plus coûteuse qui soit. Les soins intensifs et la surveillance continue existent aussi bien dans le public que dans le privé. Si un établissement de soins (clinique privée ou hôpital général) veut développer la chirurgie « lourde », il ne pourra le faire que s’il possède dans ses murs une unité de surveillance continue. Le contraire mettrait en péril la sécurité des opérés. »

https://www.vocabulaire-medical.fr/encyclopedie/260-reanimation-soins-intensifs-surveillance-continue

Un commentaire par un expert auprès des hôpitaux

En Soins Critiques il y a plusieurs modalités :

- la Surveillance Continue généralement localisée à côté de la Réanimation où on peut faire de l’oxygénothérapie ;

- les Soins Intensifs qui concernent la défaillance d’un organe (par extension la prise en charge de la COVID peut être considérée comme des soins intensifs pulmonaires) ;

- les lits de Réanimation lorsque les défaillances d’organes sont importantes (et nécessitent généralement intubation, coma artificiel, etc) ;

- les SSPI qui correspondent à des soins post-operatoires légers.

Si on compte en numérateur tous les patients en soins critiques porteurs de la COVID, mais en dénominateur uniquement les lits de réanimation, on aboutit à des taux d’occupation sans rapport avec le niveau de mortalité.

C’est exactement ce qui se passe en ce moment.

Dilemne covidien/corvidien: parler ou pas aux hallucinés / psittacosés?

Voici à peu près ma posture face aux hypercroyants au récit médiatique, à l'occasion d'une délation pour «groupe en rue», à Bruxelles (voir chez Marc Reisinger ci-dessous) et de la défense de la délation par une internaute. Sous la forme de ma réponse à cette personne:

«Je vous envoie toute ma compassion, vous faites de toute évidence partie des gens qui ont été si paniqués par l'hystérisation médiatique que vous faites une crise d'angoisse. J'en ai beaucoup fait, en post-adolescence, je sais que la raison n'y fera rien. Je n'essaierai donc pas.

Mais de là à valider une délation pétainiste...

Je ne peux que vous offrir ma tendresse et ma solidarité, en priant les dieux de La Grande Confusion qu'ils vous ramènent tous à un peu plus d'esprit critique, en passant par la case «sortie de crises d'angoisse».

Marc Reisinger 5/11. "Descente de police, sur dénonciation, dans un coffee-shop devant lequel nous bavardions à 5 ou 6. Les policiers eux-mêmes étaient dégoûtés."

Petit manuel du parfait rumoriste

10.11.2020 Je fais ces jours-ci une série sur l'hallucination collective liée à la médiatisation outrancière, le duo qui tue... En préparant (enfin!) le livre pdf «Le boeuf émissaire», j'ai retrouvé un petit poster qui entre dans le puzzle actuel comme dans du beurre.

La phrase finale du billet pourrait être recopiée mot pour mot en remplaçant boeuf par covid: « Ce pauvre covid porte vraiment trop sur ses épaules».

Je transcris ici le texte du billet https://www.tayt.be/nourrit/rumeursfabrique.html, car depuis peu, les connections françaises semblent ne pas arriver sur mon site. Confinement digital aussi, donc ?

Mon billet du 6.2.2020 Je m'amuse à pointer les lobbies, mais il est clair qu'on est toujours deux pour danser le tango.

Les groupes de pression ne seraient pas arrivés si vite à nous dégoûter de la viande si on n'y avait mis du nôtre. Va pour le grand public, mais comment se peut-ce que même des penseurs libres perdent tout jugement dans ce dossier-ci en particulier? Deux exemples de gaillards dont je me sens proche.

Guillaume Meurice, notre petit lutin sarcastique sur France Inter, est d'une grande liberté de pensée, il suffit de l'écouter en interview sur Thinkerview. Mais dès lors qu'il s'agit de l'assiette, voilà Staline qui se pointe. Finis la liberté, le respect, l'écoute de l'autre. Etonnant, non? Serait-ce que nous avons tous quelque chose de staline et que, chez lui, cela se manifeste dans l'alimentaire?

Autre exemple: Tancrède Ramonet, réalisateur des reportages Arte sur l'histoire de l'anarchisme, que j'ai aussi écouté volontiers sur la même chaîne YT. Quel plaisir de se retrouver en famille de libertaires... sauf que ça part en sucette quand il discute du véganisme avec sa soeur: on a droit à une belle soupe d'antispécisme non-pensé et de logique pervertie. Le cher ange construit son raisonnement sur l'animal et le capital, sans envisager qu'on a bien organisé la confusion pour l'empêcher de penser la condition animale autrement.

Les lobbies ont fait fort, mais on n'y va pas de main morte de notre côté non plus. Ce pauvre boeuf porte vraiment trop sur ses épaules.

Plus possible de discuter au calme

Pourquoi insisté-je tant sur la vision d'une hallucination collective en crise corona? Voilà des années que je me frotte au consensus en nutrition, le dernier choc culturel s'étant axé sur «que vient nous dire le véganisme». Auparavant, j'en ai choqué des consciences sur l'utilité des graisses nobles et les mensonges sur le cholestérol ou les statines, sur le danger des excès de sucres, etc. J'ai donc l'habitude de voir des levées de boucliers.

Le bouclier végane est particulièrement émotif, mais on arrive toujours à raisonner, à discuter, à échanger et, parfois, à changer d'avis. Même avec des prêtres véganes.

Depuis à peu près le mois d'avril, il est rigoureusement im-pos-si-ble de discuter, d'échanger, de raisonner avec une grande partie du public, qui «croit» le gouvernement, qui «croit» les courbes. Nous voilà hors de ce cas de figure végane, pourtant si clivant. Je maintiens que la médiatisation outrancière et les leviers de lobbies n'auraient pu guider ainsi les masses si, au départ, il n'y avait eu une forme d'hallucination.

J'ai largement glosé sur le sujet ci-dessus, mais j'ai encore deux trois bricoles à dire, qui viendront dans les jours qui suivent.

Comme mille et uns petits liliputiens, nous pouvons encore agir... et par exemple dorloter, caresser, rassurer certains de nos amis, avant que la «nouvelle vérité» ne soit betonnée dans les cerveaux. Un peu comme je le proposais dans ce poster autour de la campagne de «boeuf bashing».

I

Le désir de souffrance

9.11 Sujet de méditation du jour, un extrait du Gai savoir de F. Nietzsche: «56. le désir de souffrance».

Qu'on peut décoder tant autour de la détresse «covid» en cette année 2020 que de nombreux autres phénomènes du jour. Ici: pourquoi le covidisme a autant de succès...

Bouffée d'angoisse collective d'une civilisation en fin de parcours

C'est la semaine des psychiatres: la parole au dr Marc Reisinger. «Entre ces théories extrêmes (ndTaty: hypothèse diabolique ou angélique, voir le texte), je penche pour une bouffée d'angoisse collective d'une civilisation en fin de parcours.»

Marc Reisinger, 10/11 TOUS DES COVIDÉS ? PREMIÈRE PARTIE : Une bouffée d'angoisse

Chaque année, des épidémies de grippe entraînent une augmentation de la mortalité globale et une saturation des services de soins intensifs des hôpitaux. Il suffit de consulter les archives des journaux télévisés pour s'en rendre compte.

Les virologues connaissent alors leur quart d'heure de gloire à la télévision, sans marquer profondément la mémoire collective. Il en va tout autrement cette année où les épidémiologistes et les virologues sont installés à demeure sur les plateaux de télévision et dans les commissions gouvernementales. Du coup, l'épidémie de Covid-19 a quasiment entraîné un arrêt de l'économie, de la culture et de l'enseignement.

On peut spéculer sur les éléments justifiant cette obnubilation soudaine. Un virus qui passe de l'animal à l'homme crée toujours une sensation, même si ce n'est pas entièrement nouveau. «Le Péril Jaune», fantasme raciste de la fin du XIX e siècle, est sans doute réveillé par le développement de la puissance économique chinoise. La saturation dramatique des hôpitaux dans le nord de l'Italie et l'est de la France a contribué à créer une certaine panique. Les taux de contagiosité et de létalité du nouveau coronavirus constituent d'autres éléments objectifs d'inquiétude.

Sur ces bases concrètes, on voit se dessiner deux théories explicatives diamétralement opposées :

a) Hypothèse « angélique » : nous assisterions à un vaste sursaut d'humanisme ou d'empathie : pour la première fois dans l'Histoire, la santé passe avant l'économie.

b) Hypothèse « diabolique » : les fabricants de médicaments et de vaccins, avec la complicité des GAFA, se sont ligués pour nous en faire baver jusqu'à ce que nous soyons totalement dépendants de leurs produits.

Entre ces théories extrêmes, je penche pour une bouffée d'angoisse collective d'une civilisation en fin de parcours. Après les grandes guerres réelles de la première moitié du 20e siècle, le monde s'est installé dans la guerre froide, puis dans une paix globale (même si des conflits locaux persistent). L'agressivité latente de l'humanité ne s'est pourtant pas dissipée par miracle. Elle se retourne aujourd'hui contre nous-mêmes, dans une frénésie de peur et d'autocritique.

La crainte du bug de l'an 2000 était anecdotique. Par contre, nous sommes complètement subjugués par la terreur d'un « changement climatique » fantasmé, qui a mis en route les charrettes d'une Terreur bien réelle : plus personne ne peut s'opposer sans risques à ce fantasme de fin du monde. La panique du Covid-19 s'inscrit dans le même moule : nous sommes tous coupables et tous menacés de mort.

(à suivre)

 

 

Pervers, paranoïaques et autres tyrans, Ariane Bilheran

Je m'apprête à me faire encore des amis: je ne relaye pas comme beaucoup le discours d'Ariane Bilheran, en détail. Je vous invite à le découvrir si vous aimez la vision psy : voir les sources ci-dessous. Mais je ne l'intègre pas dans mon analyse. Non pas qu'elle ait tort, loin de là. Son discours n'apporte rien pour comprendre la crise actuelle, à mes yeux.

Ce qu'elle dénonce est en cours depuis longtemps dans nos démocratures. On le voit plus clairement aujourd'hui.

Pervers narcissiques, manipulateurs: voilà longtemps qu'on voit des concitoyens se comporter avec les élus comme nos copines en couple avec un manipulateur pervers. Aussi souffrants qu'elles, mais aussi sourds à l'appel au bon sens.

Super qu'on fasse mieux connaître le point de vue de Bilheran, mais dans mon dossier perso cela n'apporte rien de ferme pour comprendre cette crise-ci précisément, qui me semble plus existentielle que tout.

En outre, réduire les rapports du pouvoir à des manipulations perverses ne fait qu'entretenir la tentation victimaire. Nous serions tous des Calimero, victimes et non responsables. Cela n'aidera pas mes camarades à sortir de l'angoisse, je crois. Vision très perso, excusez-moi. Ou peut-être l'ai-je mal comprise. Je l'ai lue en été, quand son article a fait le buzz.

Bref.

Vidéo: voir son interview pour HoldUp

-> https://www.youtube.com/watch?v=iJHNRwmPkUg

Lecture sur son site: "Le moment paranoïaque (le déferlement totalitaire) face à la dialectique du maître et de l’esclave"

-> https://www.arianebilheran.com/post/le-moment-paranoiaque-vs-deferlement-totalitaire-face-a-la-dialectique-du-maitre-et-de-l-esclave

ou via Marc Henry "Pervers, paranoïaques et autres tyrans "

-> https://marchenry.org/2020/11/14/40pervers-paranoiaques-et-autres-tyrans/

Créons nous-mêmes la fin du film

Jean-Paul Brimaker ne croit pas si bien dire quand il mentionne «Les chercheurs et praticiens de nos comportements». Voir son texte ci-dessous, si parlant pour qui comprend qu'il faut revenir au réel, au palpable, au proche, au concret si on veut survivre.

Je relaye demain des articles d'un neurologue italien, qui a fait l'historique des manips de masse depuis Rome et démontre comment les réseaux sociaux utilisent une forme de contrôle de l'esprit des internautes, tel qu'il a été testé sur les prisonniers à Guantanamo entre autres.

Ce billet-ci fait partie de ma série «Hallucination collective» ou comment en sommes-nous arrivés à perdre tout discernement.. En gros: ce ne serait pas tombé du ciel...

J'ai l'intuition que les bouffées délirantes n'auraient pu exister si la réalité que nous envoient nos sens et notre raison n'avait plus de droit de cité. Imperceptiblement, nous sommes parvenus à vivre mentalement dans un monde virtuel fabriqué jour après jour par le matraquage médiatique incessant d'un comportalisme qui sert le récit des puissants. La sortie de l'impasse ne peut se trouver que dans le retour au réel.

Jean-Paul Brilmaker, 14/11

"On sait que nos mots et pensées peuvent être articulés par divers niveaux de notre conscience. Les chercheurs et praticiens de nos comportements peuvent exhumer de notre mémoire des explications inattendues à des actes que nous croyons impulsifs.

Nos goûts (musicaux, graphiques, culinaires, etc) ne viennent pas non plus du hasard mais de la fréquence de nos expériences sensorielles et des apprentissages transmis par le milieu où nous vivons.

Or, depuis un siècle à présent, un image, construite, du réel - par des techniciens, artistes ou communicateurs divers - se substitue chaque jour un peu plus à nos acquis sensoriels et culturels ancestraux.

De la même manière qu'une part des idées de chacun relevait incontestablement de la pensée collective des tribus isolées, aujourd'hui cette dernière est fortement organisée par les techniciens de l'images et du son.

Nous passons entre quatre et six heures par jour devant notre TV et une à deux heures sur internet.

Sachant que les actualités mondiales sont structurées par TROIS agences de presse et que les désirs de consommation sont organisés par DIX agences de pub (deux françaises, une anglaise, deux japonaises et cinq américaines) dont les cinq premières ont un C.A. dix fois supérieur aux cinq suivantes, il n'est pas excessif de penser que notre représentation du monde, nos goûts et références diverses sont lissés pour le plus grand bien du marché capitaliste mondial. Or, ce marché est désormais contrôlé par quelques dizaines de multinationales de la finance, de l'industrie et du commerce numérique.

Personnellement, peu me chaut de savoir si tel ou tel documentaire ou « étude » sont plus ou moins sérieux quand notre radeau se rapproche d'une chute dont la proximité est dissimulée par les rois de l'image et de l'obéissance planétaires.

Je pense qu'il est temps de quitter les débats minuscules et de créer nous-mêmes la fin du film, accrochée aux besoins et capacités réelles de nos villes et campagnes wallonnes".

2020 sera l’année des courbes qui n’en font qu’à leur tête

Je trouve piquant qu’en 2020 deux seuls sujets rendent les discussions entre amis féroces: le covid et les élections américaines.

Que deux seuls sujets soient tant commentés par des courbes, si prodigieuses à analyser par ailleurs.

Que deux seuls sujets soient des nids à mensonges que beaucoup voient comme la vérité vraie, énoncée par le Père Protecteur* symbolique que l’on ne peut ni ne veut renier. D’où aveuglement.

D’où impossibilité de discuter, peut-être?

Quiconque soutient encore que Biden a gagné à la loyale est un perdreau de l’année. Discutons plutôt de la façon de réformer la chose politique pour que de telles fraudes n’aient plus lieu. Ni chez «eux», ni chez nous.

Marc Reisinger (fb - 29/11): C'est pas beau ça? Wisconsin, 4 novembre, 4 h du matin: 100.000 votes d'un coup font passer Biden en tête

NB. Rendez-vous chez Marc Reisinger pour d’autres billets éloquents sur la question «to fraud or not to fraud»

**

* Père Protecteur symbolique. Mon avis très perso, déjà exposé. Pour quiconque n’a pas encore tué l’image du Père en thérapie ou au fil de la vie, tout simplement, l’effondrement récent des autorités est un cataclysme: la confiance dans l’autorité politique n’est plus, on a compris qu’ils sont des relais commerciaux pour les forces économiques; la confiance dans la presse a aussi disparu, a force de scandales médiatiques: la confiance dans le clergé s’est évanouie il y a bien longtemps. Il restait la confiance dans la Faculté et la Science. Qui viennent de prendre un sacré coup à la faveur du corona.

Et voilà le citoyen lambda seul, sans pilier d’autorité auquel s’attacher. On comprend que la seule solution, ici et maintenant, soit le déni le plus complet: «mais non, ils vont se reprendre et nous protéger, tu délires quand tu dis que le système est vérolé».

On est face à une panne généralisée de la société, comme en burn-out physiologique où chaque organe a lâché et où il est inutile de vouloir cibler une seule fonction organique à réparer. C’est tout l’écosystème de cet humain épuisé qu’il faut rafistoler.

Qui veut se lever le matin en reconnaissant la panne de tout ce qui nous entoure en sachant que ni les politiques ni les scientifiques ni les magnats de la finance n’ont de solution pour rafistoler le système? Le déni (ou l’explication par complot) est plus confortable, la lucidité mènerait peut-être à des douleurs telles qu’on finirait en bouffées délirantes.

Voir aussi, dans un autre chapitre Psycho 101: la soupe émotionnelle élus/citoyens.

 

 

 

.

 

Entretenir l'hallucination

Je suis dans le thème du féminin puissant ce matin du 31 décembre, je ressors un graffiti publié dans Le Vif en aout: tous les non-dits du moment y sont, y compris le délire mégalo et la récup’ de la part «anima» de chaque soignant.

L’inverse de ce que j’entends par «féminin puissant».

Qu’y voit-on? Je ne sais si le graffiteur veut dénoncer ou valoriser une crise, je décode ce que j'y vois.

Le monde de ce personnage est peuplé de virus, rien d’autre n’occupe l’espace environnant. Le peintre a bien capté la communication anxiogène, il faut qu’on se focalise sur ce corona et qu’on oublie tout le reste.

Le masque de Superman nous rappelle qu’en temps corona l’humanité a décidé de nier la mort, de la rejeter dans les oubliettes du passé: j’ai les superpouvoirs de tuer la mort, je suis fortiche, hein?

La dame a un cou de mec, le peintre n’a pu s’empêcher de s’approprier le personnage. C’est donc toujours le masculin qui mène la danse.

Et, bien sûr, le personnage est un soignant car ils sont centraux dans la narration, même si on les paye des clopinettes, si on leur coupe les vivres depuis des années de néolibéralisme. Il faut que la santé et la peur du virus soient au centre de tout.

Elus délirants, la suite

J’ai deux objectifs en relayant ce billet de Caroline Vandermeeren, ingénieur en biochimie belge, très pointue sur le covid, les stratégies de risques etc.

1/ Calmez vos proches qui paniquent à cause d’un «mutant anglais», lisez ce que Caroline en dit.

2/ Face à des personnes en crise d’angoisse (nos élus), on ne peut raisonner, mais on peut décoder le non-dit de leurs désirs, de leurs actes.

Retour de France hier, j’apprends qu’à nouveau les frontières sont «fermées» (on doit se déclarer, s’isoler, se tester pour un séjour de plus de 48 heures hors BE).

Nos élus sont paniqués, c’est rien de le dire. Y a plus de logique qui tienne. Que lis-je en filigrane de ce retour aux fermetures de frontières sur un prétexte tiré par les cheveux? Que nos dirigeants veulent, sans oser le verbaliser, revenir à la souveraineté nationale, qu’ils sentent que c’est la mondialisation ouverte qui fait défaut dans notre systémique.

Amusant, non, comme un halluciné peut se révéler par ses actes?

Eh bien, aidons-les à mettre ces désirs en pratique. Rappelons-leur le pouvoir local, les dimensions humaines des transactions. Donnons-leur des pistes politiques et économiques pour retrouver ce vivre ensemble .

Caroline Vandermeeren

3/1/2021

Je vois fleurir des textes à propos de cette (ces) nouvelle(s) souche(s)...et de nouveau, c’est la panique.

Prenons un peu de recul, et réfléchissons ensemble:

* on parle d’une apparition en août ou septembre...avec une proportion des cas de 25% en Novembre à Londres, 60% en décembre...cessons de croire que les virus se soucient des frontières: c’est un leurre...il est chez nous depuis longtemps (alors pas la peine de se mettre à craindre qu’il se mette à exploser le compteur, il est explosé depuis longtemps).

* La Hollande reconnait que la souche est probablement déjà bien installée chez elle (aucun des rares cas n’a pu être relié à un historique de voyage récent...donc c’est un transfert via..via...via...autant dire qu’elle circule bien plus qu’on ne le sait).

* Et pareil aux Etats-Unis: un cas identifié chez un jeune sans aucun antécédent de voyage, même indirect...malgré les restrictions et les mesures à l’entrée pour tous (et donc aux US, ils reconnaissent n’avoir vérifié la séquence QUE de 51000 des 17 millions de prélèvements positifs au 22 décembre...soit 1 échantillon pour 3000...je suis prête à parier qu’on a fait moins que ça chez nous!).

* Et la Suède - qui n’a jamais mis aucune mesure de restriction à l’entrée - a certainement aussi un nombre de cas important de cette souche (ceci pouvant expliquer l’évolution des dernières semaines)...est-ce l’hécatombe pour autant? Pas plus (en fait moins) que chez nous et qu’en Angleterre!

https://eu.usatoday.com/.../colorado-reports.../4079697001/

Ainsi donc, il est hautement improbable que cette souche ne soit pas chez nous depuis longtemps...et vu qu’elle est plus contagieuse, elle a certainement contourné les barrières bien mieux que ses congénères

* Et donc nous découvrirons peut-être qu’elle est déjà la souche majoritaire depuis plusieurs semaines...si nous cherchons à le savoir...de ce côté, aucune certitude dans notre pays...et pas sûr qu’on nous le dise d’ailleurs!

* Et rien ne permet de penser qu’elle soit plus dangereuse (rien, allez lire les liens que j’ai mis en bout de post).

* Et même en étant 70% plus contagieuse, il ne faut pas oublier que notre pays (avec son taux de victimes) est probablement un des pays à avoir le plus haut taux d’immunité mondial (et le passé n’a pas que du mauvais: ceci nous aidera à moins subir ce genre de situation)

(PS: pas la peine de mentionner le taux mesuré d’anticorps...je n’ai pas grand bien à dire des analyses réalisées chez nous...je ne vais pas épiloguer ici).

Et regardez ci-joint comme la situation est «catastrophique»: c’est quoi la valeur de R qui veut dire que ça va mal?

On a bien insisté: en-dessous de 1, c’est sous contrôle...pas de panique...

https://covid-19.sciensano.be/.../COVID-19_Daily%20report...

Quant à ceux qui s’énervent à propos du vaccin à cause de cette souche, là aussi il faut un peut reprendre pied avec la réalité:

* nous n’aurons pas plus de doses plus vite parce qu’une nouvelle souche est identifiée partout en même temps...

* ce n’est pas la faute de ceux qui émettent des doutes si ceci prend du temps...c’est la faute à la vraie vie (oubliez «Ma Sorcière bien aimée»...dans la vraie vie, il ne suffit pas de remuer le nez pour que les objets apparaissent).

* le(s) vaccin(s) ne peu(ven)t pas être produit(s) plus vite que prévu, nouvelle souche ou pas: produire, contrôler, acheminer et proposer le vaccin prendra le même temps (ni plus, ni moins...c’est la réalité industrielle des vaccins).

Il ne sert donc à rien de s’énerver, arrêtons de paniquer, un peu de réalisme:

* La/les souche(s) est (sont) là et circule(nt) depuis plusieurs semaines (voire mois), c’est une quasi certitude (qu’aucun expert n’a démenti...ceci devrait déjà nous faire réfléchir).

* Qui peut encore croire qu’on peut arriver à faire avec une souche plus contagieuse ce qu’on n’a pas pu faire avec les précédentes: l’empêcher de circuler (cette idée est surréaliste).

* Et regardons tout ce qui peut nous conforter: la population n’est plus aussi susceptible qu’en mars ni en septembre, ni en novembre...même une souche plus contagieuse ne peut rien contre cela (elle va être freinée grâce à ceux qui ont été infectés ces derniers mois...et aussi progressivement par ceux qui seront vaccinés, en espérant que les mutations de cette souche qui sont principalement situées sur la protéine S ne touchent pas trop les zones antigéniques...sinon on va finir par bénir l’immunité naturelle 🙄).

* Et laissons le temps régler la question du vaccin, parce que c’est tout ce qu’on peut faire...sauf si on est prêt à sortir un peu du discours convenu qui prétend que «hors le vaccin, point d’immunité»...mais je sens que beaucoup ne sont pas prêts pour ça 🤔

Bref, calmons nous et prenons patience...sur cette question au moins.

C’est tout ce que nous pouvons faire de toute façon (et ce n’est pas en paniquant qu’on prend de saines décisions).


 Page 18 ou voir la table des matières du dossier
Retour au blog "Articles"